团委会
首页
团委会通告
团干加油站
团委机构
工作职责
岗位职责
学生组织风采
校学生会
校学生社团管...
青年志愿者协...
挑战杯
团支部立项成...
团情快讯
社团通告
学生会通告
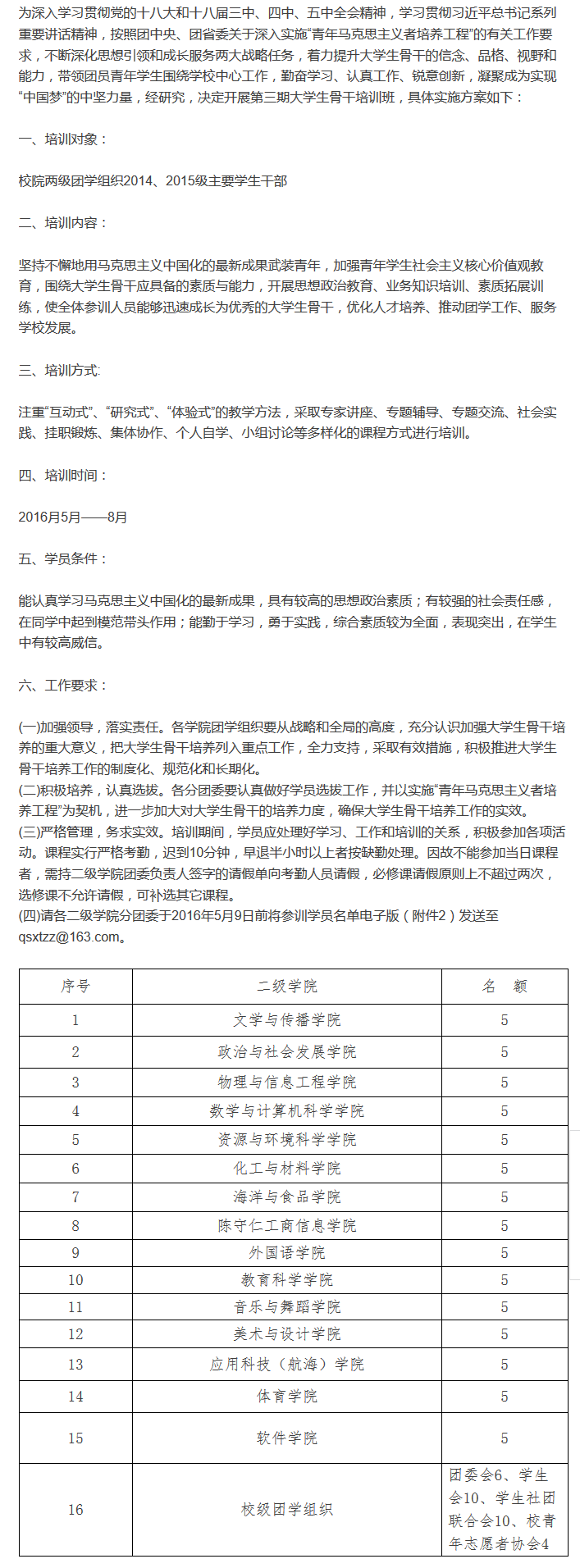
第三期大学生骨干培训班即将开班
发布者:系统管理员
发布时间:2016-04-29
浏览次数:
415
map